最后
前端CSS面试题文档,JavaScript面试题文档,Vue面试题文档,大厂面试题文档
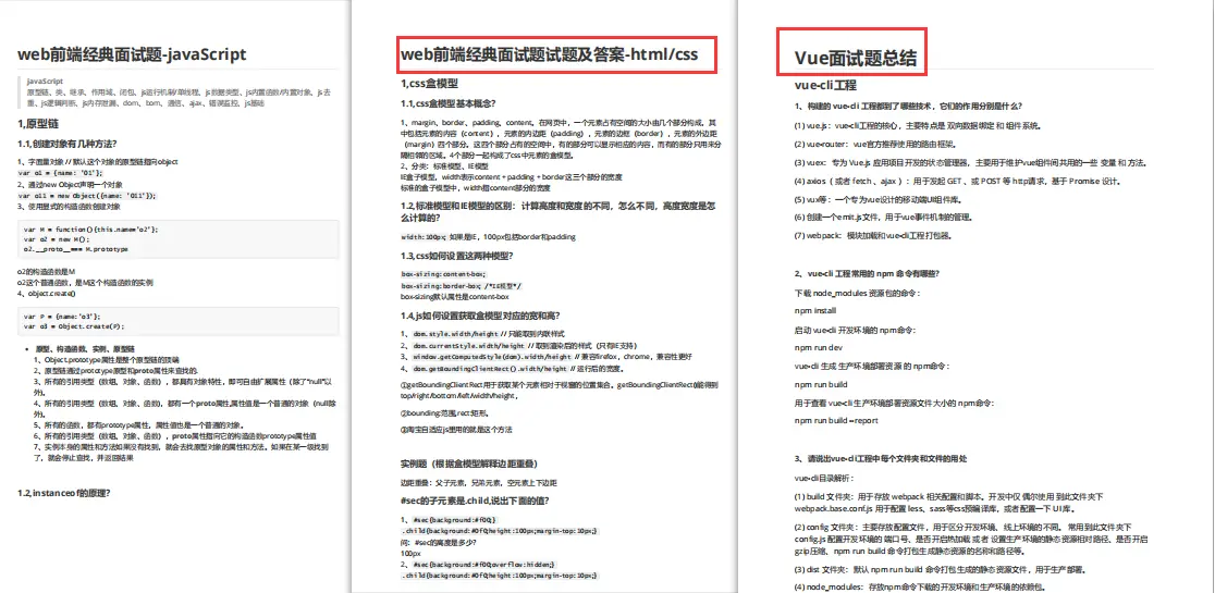
开源分享:【大厂前端面试题解析+核心总结学习笔记+真实项目实战+最新讲解视频】


// See http://www.JSON.org/js.html
// This code should be minified before deployment.
// See http://javascript.crockford.com/jsmin.html
// USE YOUR OWN COPY. IT IS EXTREMELY UNWISE TO LOAD CODE FROM SERVERS YOU DO
// NOT CONTROL.
// This file creates a global JSON object containing two methods: stringify
// and parse. This file is provides the ES5 JSON capability to ES3 systems.
// If a project might run on IE8 or earlier, then this file should be included.
// This file does nothing on ES5 systems.
// JSON.stringify(value, replacer, space)
// value any JavaScript value, usually an object or array.
// replacer an optional parameter that determines how object
// values are stringified for objects. It can be a
// function or an array of strings.
// space an optional parameter that specifies the indentation
// of nested structures. If it is omitted, the text will
// be packed without extra whitespace. If it is a number,
// it will specify the number of spaces to indent at each
// level. If it is a string (such as “\t” or " "),
// it contains the characters used to indent at each level.
// This method produces a JSON text from a JavaScript value.
// When an object value is found, if the object contains a toJSON
// method, its toJSON method will be called and the result will be
// stringified. A toJSON method does not serialize: it returns the
// value represented by the name/value pair that should be serialized,
// or undefined if nothing should be serialized. The toJSON method
// will be passed the key associated with the value, and this will be
// bound to the value.
// For example, this would serialize Dates as ISO strings.
// Date.prototype.toJSON = function (key) {
// function f(n) {
// // Format integers to have at least two digits.
// return (n < 10)
// ? “0” + n
// : n;
// }
// return this.getUTCFullYear() + “-” +
// f(this.getUTCMonth() + 1) + “-” +
// f(this.getUTCDate()) + “T” +
// f(this.getUTCHours()) + “:” +
// f(this.getUTCMinutes()) + “:” +
// f(this.getUTCSeconds()) + “Z”;
// };
// You can provide an optional replacer method. It will be passed the
// key and value of each member, with this bound to the containing
// object. The value that is returned from your method will be
// serialized. If your method returns undefined, then the member will
// be excluded from the serialization.
// If the replacer parameter is an array of strings, then it will be
// used to select the members to be serialized. It filters the results
// such that only members with keys listed in the replacer array are
// stringified.
// Values that do not have JSON representations, such as undefined or
// functions, will not be serialized. Such values in objects will be
// dropped; in arrays they will be replaced with null. You can use
// a replacer function to replace those with JSON values.
// JSON.stringify(undefined) returns undefined.
// The optional space parameter produces a stringification of the
// value that is filled with line breaks and indentation to make it
// easier to read.
// If the space parameter is a non-empty string, then that string will
// be used for indentation. If the space parameter is a number, then
// the indentation will be that many spaces.
// Example:
// text = JSON.stringify([“e”, {pluribus: “unum”}]);
// // text is ‘[“e”,{“pluribus”:“unum”}]’
// text = JSON.stringify([“e”, {pluribus: “unum”}], null, “\t”);
// // text is ‘[\n\t"e",\n\t{\n\t\t"pluribus": “unum”\n\t}\n]’
// text = JSON.stringify([new Date()], function (key, value) {
// return this[key] instanceof Date
// ? “Date(” + this[key] + “)”
// : value;
// });
// // text is ‘[“Date(—current time—)”]’
// JSON.parse(text, reviver)
// This method parses a JSON text to produce an object or array.
// It can throw a SyntaxError exception.
// The optional reviver parameter is a function that can filter and
// transform the results. It receives each of the keys and values,
// and its return value is used instead of the original value.
// If it returns what it received, then the structure is not modified.
// If it returns undefined then the member is deleted.
// Example:
// // Parse the text. Values that look like ISO date strings will
// // be converted to Date objects.
// myData = JSON.parse(text, function (key, value) {
// var a;
// if (typeof value === “string”) {
// a =
// /^(\d{4})-(\d{2})-(\d{2})T(\d{2})😦\d{2})😦\d{2}(?:.\d*)?)Z$/.exec(value);
// if (a) {
// return new Date(Date.UTC(+a[1], +a[2] - 1, +a[3], +a[4],
// +a[5], +a[6]));
// }
// }
// return value;
// });
// myData = JSON.parse(‘[“Date(09/09/2001)”]’, function (key, value) {
// var d;
// if (typeof value === “string” &&
// value.slice(0, 5) === “Date(” &&
// value.slice(-1) === “)”) {
// d = new Date(value.slice(5, -1));
// if (d) {
// return d;
// }
// }
// return value;
// });
// This is a reference implementation. You are free to copy, modify, or
// redistribute.
/*jslint
eval, for, this
*/
/*property
JSON, apply, call, charCodeAt, getUTCDate, getUTCFullYear, getUTCHours,
getUTCMinutes, getUTCMonth, getUTCSeconds, hasOwnProperty, join,
lastIndex, length, parse, prototype, push, replace, slice, stringify,
test, toJSON, toString, valueOf
*/
// Create a JSON object only if one does not already exist. We create the
// methods in a closure to avoid creating global variables.
if (typeof JSON !== “object”) {
JSON = {};
}
(function () {
“use strict”;
var rx_one = /1*$/;
var rx_two = /\(?:["\/bfnrt]|u[0-9a-fA-F]{4})/g;
var rx_three = /“[^”\\n\r]"|true|false|null|-?\d+(?:.\d)?(?:[eE][+-]?\d+)?/g;
var rx_four = /(?:^|:|,)(?:\s*[)+/g;
var rx_escapable = /[\"\u0000-\u001f\u007f-\u009f\u00ad\u0600-\u0604\u070f\u17b4\u17b5\u200c-\u200f\u2028-\u202f\u2060-\u206f\ufeff\ufff0-\uffff]/g;
var rx_dangerous = /[\u0000\u00ad\u0600-\u0604\u070f\u17b4\u17b5\u200c-\u200f\u2028-\u202f\u2060-\u206f\ufeff\ufff0-\uffff]/g;
function f(n) {
// Format integers to have at least two digits.
return n < 10
-
? “0” + n
- n;
}
function this_value() {
return this.valueOf();
}
if (typeof Date.prototype.toJSON !== “function”) {
Date.prototype.toJSON = function () {
return isFinite(this.valueOf())
? this.getUTCFullYear() + “-” +
f(this.getUTCMonth() + 1) + “-” +
f(this.getUTCDate()) + “T” +
f(this.getUTCHours()) + “:” +
f(this.getUTCMinutes()) + “:” +
-
f(this.getUTCSeconds()) + “Z”
- null;
};
Boolean.prototype.toJSON = this_value;
Number.prototype.toJSON = this_value;
String.prototype.toJSON = this_value;
}
var gap;
var indent;
var meta;
var rep;
function quote(string) {
// If the string contains no control characters, no quote characters, and no
// backslash characters, then we can safely slap some quotes around it.
// Otherwise we must also replace the offending characters with safe escape
// sequences.
rx_escapable.lastIndex = 0;
return rx_escapable.test(string)
? “”" + string.replace(rx_escapable, function (a) {
var c = meta[a];
return typeof c === “string”
-
? c
- “\u” + (“0000” + a.charCodeAt(0).toString(16)).slice(-4); }) + “”"
- “”" + string + “”";
}
function str(key, holder) {
// Produce a string from holder[key].
var i; // The loop counter.
var k; // The member key.
var v; // The member value.
var length;
var mind = gap;
var partial;
var value = holder[key];
// If the value has a toJSON method, call it to obtain a replacement value.
if (value && typeof value === “object” &&
typeof value.toJSON === “function”) {
value = value.toJSON(key);
}
// If we were called with a replacer function, then call the replacer to
// obtain a replacement value.
if (typeof rep === “function”) {
value = rep.call(holder, key, value);
}
// What happens next depends on the value’s type.
switch (typeof value) {
case “string”:
return quote(value);
case “number”:
// JSON numbers must be finite. Encode non-finite numbers as null.
return isFinite(value)
-
? String(value)
- “null”;
case “boolean”:
case “null”:
// If the value is a boolean or null, convert it to a string. Note:
// typeof null does not produce “null”. The case is included here in
// the remote chance that this gets fixed someday.
return String(value);
// If the type is “object”, we might be dealing with an object or an array or
// null.
case “object”:
// Due to a specification blunder in ECMAScript, typeof null is “object”,
// so watch out for that case.
if (!value) {
return “null”;
}
// Make an array to hold the partial results of stringifying this object value.
gap += indent;
partial = [];
// Is the value an array?
if (Object.prototype.toString.apply(value) === “[object Array]”) {
// The value is an array. Stringify every element. Use null as a placeholder
// for non-JSON values.
length = value.length;
for (i = 0; i < length; i += 1) {
partial[i] = str(i, value) || “null”;
}
// Join all of the elements together, separated with commas, and wrap them in
// brackets.
v = partial.length === 0
-
? “[]”
- gap ? “[\n” + gap + partial.join(“,\n” + gap) + “\n” + mind + “]”
- “[” + partial.join(“,”) + “]”;
文末
从转行到现在,差不多两年的时间,虽不能和大佬相比,但也是学了很多东西。我个人在学习的过程中,习惯简单做做笔记,方便自己复习的时候能够快速理解,现在将自己的笔记分享出来,和大家共同学习。
个人将这段时间所学的知识,分为三个阶段:
第一阶段:HTML&CSS&JavaScript基础

第二阶段:移动端开发技术

第三阶段:前端常用框架

开源分享:【大厂前端面试题解析+核心总结学习笔记+真实项目实战+最新讲解视频】
-
推荐学习方式:针对某个知识点,可以先简单过一下我的笔记,如果理解,那是最好,可以帮助快速解决问题;
-
大厂的面试难在,针对一个基础知识点,比如JS的事件循环机制,不会上来就问概念,而是换个角度,从题目入手,看你是否真正掌握。所以对于概念的理解真的很重要。
很多东西。我个人在学习的过程中,习惯简单做做笔记,方便自己复习的时候能够快速理解,现在将自己的笔记分享出来,和大家共同学习。
个人将这段时间所学的知识,分为三个阶段:
第一阶段:HTML&CSS&JavaScript基础

第二阶段:移动端开发技术

第三阶段:前端常用框架

开源分享:【大厂前端面试题解析+核心总结学习笔记+真实项目实战+最新讲解视频】
-
推荐学习方式:针对某个知识点,可以先简单过一下我的笔记,如果理解,那是最好,可以帮助快速解决问题;
-
大厂的面试难在,针对一个基础知识点,比如JS的事件循环机制,不会上来就问概念,而是换个角度,从题目入手,看你是否真正掌握。所以对于概念的理解真的很重要。
],:{}\s ↩︎